
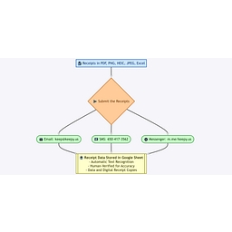
Keepy.us is a web-based platform that automates data entry and receipt management through AI. Users can send receipts via email, SMS, or Messenger to keep@keepy.us. The platform extracts relevant information, performs data entry, and stores it in Google Sheets, offering features like automatic text recognition and human verification for accuracy. Keepy.us supports various file formats including PDF, PNG, HEIC, JPEG, XLSX, TIFF, and CSV. It aims to save businesses time and resources by eliminating manual data entry, ensuring accurate financial records, and providing cost-effective solutions. The service is designed to be audit-ready and facilitates collaborative efficiency with support for multiple users and linked email addresses. Keepy.us utilizes Posthog Analytics for insights into user behavior and ensures data security through encryption and privacy practices.

Keepy.us is a web-based platform that automates data entry and receipt management through AI. Users can send receipts via email, SMS, or Messenger to keep@keepy.us. The platform extracts relevant information, performs data entry, and stores it in Google Sheets, offering features like automatic text recognition and human verification for accuracy. Keepy.us supports various file formats including PDF, PNG, HEIC, JPEG, XLSX, TIFF, and CSV. It aims to save businesses time and resources by eliminating manual data entry, ensuring accurate financial records, and providing cost-effective solutions. The service is designed to be audit-ready and facilitates collaborative efficiency with support for multiple users and linked email addresses. Keepy.us utilizes Posthog Analytics for insights into user behavior and ensures data security through encryption and privacy practices.
Product: AI-driven receipt ingestion and data-entry automation exporting to Google Sheets
Input formats: Supports PDF, PNG, HEIC, JPEG, TIFF, CSV, XLSX
Accuracy: OCR/AI with human verification
Funding signal: $1.1M seed / angel round (Oct 2013); additional $160k listed in site metadata
Receipt management, expense data entry automation
Fintech / Expense management
$1.1M
Round comprised of multiple named angel investors
$160,000.00
Amount and date reported in site metadata
“Angel investors including Ben Ling; Eyal Goldwerger; Eyal Gura; Modi Rosen (Magma Ventures); Nadav Peres (Petra Ventures); Winklevoss Capital; Yair Goldfinger; Yaron Galai”